1. 专利申请总体状况
2005年,我局共受理三种专利申请476,264件,比上年增加122,457件,增长34.6%。专利申请显现出以下几方面的特点:
一是三种专利同比增长是18年来最高的。三种专利申请在连续五年平均年增长20%以上的基础上继续高速增长,同比增长达到34.6%。发明、实用新型、外观设计专利申请均增长很快,其中发明专利申请173,327件,比上年增加43,194件,增长33.2%;实用新型专利申请139,566件,比上年增加26,741件,增长23.7%;外观设计专利申请163,371件,比上年增加52,522件,增长47.4%。
二是国内申请仍以实用新型、外观设计专利为主,发明专利所占比重略有增加,达24.4%;国外申请以发明专利为主,占国外申请总量的85.8%。
表1 2005年国内外三种专利申请按职务、非职务分别统计
| 专利种类 | 合计 | 国内 | 国外 | ||||||||
| 合计 | 职务 | 非职务 | 小计 | 职务 | 非职务 | 小计 | 职务 | 非职务 | |||
| 总累计 | 申请量 | 2761189 | 1310264 | 1450925 | 2257515 | 829146 | 1428369 | 503674 | 481118 | 22556 | |
| %(A/B) | 100.0% | 47.5% | 52.5% | 100.0% | 36.7% | 63.3% | 100.0% | 95.5% | 4.5% | ||
| 当年 | 合计 | 申请量 | 476264 | 248858 | 227406 | 383157 | 158882 | 224275 | 93107 | 89976 | 3131 |
| %(A/B) | 100.0% | 52.3% | 47.7% | 100.0% | 41.5% | 58.5% | 100.0% | 96.6% | 3.4% | ||
| 发明 | 申请量 | 173327 | 139845 | 33482 | 93485 | 62270 | 31215 | 79842 | 77575 | 2267 | |
| %(A/B) | 100.0% | 80.7% | 19.3% | 100.0% | 66.6% | 33.4% | 100.0% | 97.2% | 2.8% | ||
| 实用新型 | 申请量 | 139566 | 48050 | 91516 | 138085 | 46879 | 91206 | 1481 | 1171 | 310 | |
| %(A/B) | 100.0% | 34.4% | 65.6% | 100.0% | 33.9% | 66.1% | 100.0% | 79.1% | 20.9% | ||
| 外观设计 | 申请量 | 163371 | 60963 | 102408 | 151587 | 49733 | 101854 | 11784 | 11230 | 554 | |
| %(A/B) | 100.0% | 37.3% | 62.7% | 100.0% | 32.8% | 67.2% | 100.0% | 95.3% | 4.7% |
表2 2005年国内职务、非职务申请分布状况
| 合计 | 非职务 | 职务 | ||||
| 小计A | 大专院校B | 科研院所B | 工矿企业B | 机关团体B | ||
| 383157 | 224275 | 158882 | 19921 | 9746 | 127397 | 1818 |
| (B/A) | 12.54% | 6.13% | 80.18% | 1.14% |


表3 2002-2005年国内职务申请分布情况
| 2002年 | 2003年 | 2004年 | 2005年 | |
| 合计 | 81242 | 102456 | 111280 | 158882 |
| 大专院校 | 5981 | 10252 | 12997 | 19921 |
| 科研单位 | 5373 | 6998 | 6709 | 9746 |
| 工矿企业 | 68962 | 84117 | 90148 | 127397 |
| 机关团体 | 926 | 1089 | 1426 | 1818 |

表4 2005年申请量居前十位的国外公司企业
| 序号 | 国别 | 企业名称 | 数量 |
| 1 | 韩国KR | 三星电子株式会社 | 3508 |
| 2 | 日本JP | 松下电器产业株式会社 | 3042 |
| 3 | 荷兰NL | 皇家飞利浦电子股份有限公司 | 2709 |
| 4 | 日本JP | 索尼株式会社 | 1652 |
| 5 | 韩国KR | LG电子株式会社 | 1424 |
| 6 | 美国US | 国际商业机器公司 | 1213 |
| 7 | 日本JP | 株式会社东芝 | 1177 |
| 8 | 日本JP | 精工爱普生株式会社 | 1119 |
| 9 | 韩国KR | 三星SDI株式会社 | 1052 |
| 10 | 日本JP | 佳能株式会社 | 940 |
表5 2005年国内申请量居前十位的大专院校
序号 | 大专院校名称 | 数量 |
1 | 浙江大学 | 1244 |
2 | 上海交通大学 | 1093 |
3 | 清华大学 | 930 |
4 | 江南大学 | 683 |
5 | 东南大学 | 457 |
天津大学 | 457 | |
7 | 哈尔滨工业大学 | 404 |
8 | 华南理工大学 | 399 |
9 | 复旦大学 | 378 |
10 | 武汉大学 | 279 |
表6 2005年国内申请量居前十位的科研院所
| 序号 | 科研院所名称 | 数量 |
| 1 | 中国科学院上海光学精密机械研究所 | 514 |
| 2 | 中国科学院半导体研究所 | 388 |
| 3 | 贵阳铝镁设计研究院 | 380 |
| 4 | 中国科学院大连化学物理研究所 | 362 |
| 5 | 财团法人工业技术研究院 | 355 |
| 6 | 中国科学院长春光学精密机械与物理研究所 | 338 |
| 7 | 中国科学院金属研究所 | 336 |
| 8 | 中国科学院长春应用化学研究所 | 280 |
| 9 | 中国科学院化学研究所 | 258 |
| 10 | 中国科学院计算技术研究所 | 234 |
表7 2005年国内申请量居前十位的企业
| 序号 | 企业名称 | 数量 |
| 1 | 华为技术有限公司 | 3409 |
| 2 | 鸿海精密工业股份有限公司 | 2093 |
| 3 | 上海思迪企业管理咨询有限公司 | 2039 |
| 4 | 乐金电子(天津)电器有限公司 | 1850 |
| 5 | 鸿富锦精密工业(深圳)有限公司 | 1749 |
| 6 | 乐金电子(中国)研究开发中心有限公司 | 983 |
| 7 | 中兴通讯股份有限公司 | 972 |
| 8 | 重庆力帆实业(集团)有限公司 | 820 |
| 9 | 比亚迪股份有限公司 | 753 |
| 10 | 长安汽车(集团)有限责任公司 | 747 |
表8 2005年发明专利申请量居前十位的国外公司企业
| 序号 | 国别 | 企业名称 | 数量 |
| 1 | 韩国KR | 三星电子株式会社 | 3159 |
| 2 | 荷兰NL | 皇家飞利浦电子股份有限公司 | 2602 |
| 3 | 日本JP | 松下电器产业株式会社 | 2530 |
| 4 | 日本JP | 索尼株式会社 | 1456 |
| 5 | 美国US | 国际商业机器公司 | 1213 |
| 6 | 韩国KR | LG电子株式会社 | 1126 |
| 7 | 日本JP | 株式会社东芝 | 1075 |
| 8 | 韩国KR | 三星SDI株式会社 | 1052 |
| 9 | 日本JP | 精工爱普生株式会社 | 1045 |
| 10 | 日本JP | 佳能株式会社 | 915 |
表9 2005年国内发明专利申请量居前十位的大专院校
| 序号 | 大专院校名称 | 数量 |
| 1 | 上海交通大学 | 1049 |
| 2 | 浙江大学 | 976 |
| 3 | 清华大学 | 826 |
| 4 | 天津大学 | 414 |
| 5 | 哈尔滨工业大学 | 384 |
| 6 | 复旦大学 | 357 |
| 7 | 华南理工大学 | 292 |
| 8 | 东南大学 | 263 |
| 9 | 西安交通大学 | 245 |
| 10 | 南京大学 | 233 |
表10 2005年国内发明专利申请量居前十位的科研院所
| 序号 | 科研院所名称 | 数量 |
| 1 | 中国科学院半导体研究所 | 374 |
| 2 | 中国科学院上海光学精密机械研究所 | 360 |
| 3 | 财团法人工业技术研究院 | 348 |
| 4 | 中国科学院大连化学物理研究所 | 344 |
| 5 | 中国科学院金属研究所 | 274 |
| 6 | 中国科学院长春应用化学研究所 | 270 |
| 7 | 中国科学院化学研究所 | 256 |
| 8 | 中国科学院长春光学精密机械与物理研究所 | 248 |
| 9 | 中国科学院计算技术研究所 | 230 |
| 10 | 中国石油化工股份有限公司石油化工科学研究院 | 212 |
表11 2005年国内发明专利申请量居前十位的企业
| 序号 | 企业名称 | 数量 |
| 1 | 华为技术有限公司 | 3164 |
| 2 | 乐金电子(天津)电器有限公司 | 1669 |
| 3 | 鸿海精密工业股份有限公司 | 1255 |
| 鸿富锦精密工业(深圳)有限公司 | 1255 | |
| 5 | 乐金电子(中国)研究开发中心有限公司 | 919 |
| 6 | 中兴通讯股份有限公司 | 817 |
| 7 | 中国石油化工股份有限公司 | 535 |
| 8 | 友达光电股份有限公司 | 468 |
| 9 | 上海乐金广电电子有限公司 | 437 |
| 10 | 明基电通股份有限公司 | 406 |
三是国内发明专利申请同比增长明显高于国外。对于技术含量相对较高的发明专利申请,国内申请同比增长42.1%,比国外的24.1%高18个百分点;国内申请总量93,485件,比国外的79,842件高17.1%。
截至2005年12月31日,我局已累计受理专利申请2,761,189件,其中国内专利申请为2,257,515件,占81.8%;国外专利申请为503,674件,占18.2%。
自1994年我国成为PCT成员国以来,截至2005年12月31日,我局共收到国际申请9,567件;收到国际申请检索本9,590件,完成国际检索报告8,489件;收到国际初步审查要求书3,954件,完成国际初步审查报告3,621件;进入我国国家阶段国际申请198,830件,其中发明专利198,729件,实用新型专利101件。
2005年,我局共收到PCT国际申请2,438件;收到国际申请检索本2,375件,完成国际检索报告2,279件;收到国际初步审查要求书446件,完成国际初步审查报告662件;进入我国国家阶段国际申请40,804件,其中发明专利40,761件,实用新型43件。
2.专利申请的地区、行业和国别分布状况
2005年,国内专利申请量按省市排序与上年相比变化不大,位居前十名的依次是:广东、浙江、江苏、上海、山东、北京、台湾、辽宁、天津、湖北。
2005年国内职务申请与往年相比增速高、增幅大,国内发明专利职务申请高速增长是主要因素。国内职务申请为158,882件,比上年增加47,602件,增长42.8%,其中发明专利申请为62,270件,比上年增加20,520件,增长49.1%。来自国内企业的专利申请量为127,397件,比上年增加37,249件,增长41.3%;来自国内大专院校的专利申请量为19,921件,比上年增加6,924件,增长53.3%。
表12 2005年国内申请量居前十位的省市
| 序号 | 省市 | 数量 |
| 1 | 广东 | 72220 |
| 2 | 浙江 | 43221 |
| 3 | 江苏 | 34811 |
| 4 | 上海 | 32741 |
| 5 | 山东 | 28835 |
| 6 | 北京 | 22572 |
| 7 | 台湾 | 20599 |
| 8 | 辽宁 | 15672 |
| 9 | 天津 | 11657 |
| 10 | 湖北 | 11534 |

表13 2005年国外申请居前十位的国家
| 序号 | 国家 | 数量 |
| 1 | 日本 | 36221 |
| 2 | 美国 | 20395 |
| 3 | 韩国 | 9300 |
| 4 | 德国 | 7502 |
| 5 | 荷兰 | 3988 |
| 6 | 法国 | 3190 |
| 7 | 瑞士 | 2106 |
| 8 | 意大利 | 1632 |
| 9 | 英国 | 1613 |
| 10 | 瑞典 | 1101 |

截至2005年12月31日,来我国申请专利的国家和地区共有132个。2005年共有93国家和地区向我国提出专利申请,新增加的国家有5个:阿鲁巴、吉尔吉斯斯坦、立陶宛、波多黎各和塞尔维亚和黑山共和国。2005年申请量排在前十位的国家和地区依次是:日本、美国、韩国、德国、荷兰、法国、瑞士、意大利、英国、瑞典。
3.专利申请在各技术领域的分布状况
2005年,我局共完成发明和实用新型专利申请国际专利分类287,126件,比上年增加47,136件,增长19.6%。
从2005年发明专利申请的国际专利分类(IPC)情况看,其特点是:(1)有关医用、牙科用、梳妆用的配制品(A61K)的申请第十四次列在申请总量首位,国内申请占八成;电数字数据处理(G06F)的申请名列第二,国内申请占将近一半;有关数字信息的传输(H04L)的申请名列第三,国内申请占到一半以上;有关医用、牙科用、梳妆用的配制品(A61K)及有关电数字数据处理(G06F)的申请连续十年名列国内三甲。(2)国外申请排名前十位的主要为:有关信息存贮(G11B)、有关半导体器件(H01L)、有关光学元件系统或仪器(G02B)的专利申请,其数量分别占到该领域申请总量的65%以上。
表14 2005年发明和实用新型专利申请按IPC分类状况
| A-H总计 | A | B | C | D | E | F | G | H | |
| 总累计 | 1930984 | 434928 | 369214 | 187259 | 41561 | 123951 | 246783 | 257619 | 269669 |
| 100.0% | 22.5% | 19.1% | 9.7% | 2.2% | 6.4% | 12.8% | 13.3% | 14.0% | |
| 当年累计 | 287162 | 57692 | 47676 | 29451 | 5352 | 16015 | 32691 | 45951 | 52334 |
| 100.0% | 20.1% | 16.6% | 10.3% | 1.9% | 5.6% | 11.4% | 16.0% | 18.2% | |
| 发明 | 160869 | 26650 | 18970 | 26142 | 3045 | 4327 | 11611 | 31951 | 38173 |
| 100.0% | 16.6% | 11.8% | 16.3% | 1.9% | 2.7% | 7.2% | 19.9% | 23.7% | |
| 实用新型 | 126293 | 31042 | 28706 | 3309 | 2307 | 11688 | 21080 | 14000 | 14161 |
| 100.0% | 24.6% | 22.7% | 2.6% | 1.8% | 9.3% | 16.7% | 11.1% | 11.2% |
表15 2005年发明专利申请按IPC分类居前十位的小类
| 发明 | 小类号 | 数量 | 国内发明 | 小类号 | 数量 | 国外发明 | 小类号 | 数量 |
| 1 | A61K | 12514 | 1 | A61K | 10047 | 1 | G06F | 4335 |
| 2 | G06F | 8455 | 2 | G06F | 4120 | 2 | H01L | 3728 |
| 3 | H04L | 6305 | 3 | H04L | 3364 | 3 | H04L | 2941 |
| 4 | H01L | 5428 | 4 | H04Q | 2007 | 4 | H04N | 2796 |
| 5 | H04N | 4498 | 5 | H04N | 1702 | 5 | A61K | 2467 |
| 6 | H04Q | 3145 | 6 | H01L | 1700 | 6 | G11B | 2141 |
| 7 | G11B | 2698 | 7 | G01N | 1526 | 7 | C07D | 1491 |
| 8 | C07D | 2497 | 8 | A23L | 1426 | 8 | G02F | 1441 |
| 9 | G01N | 2445 | 9 | H04M | 1394 | 9 | G02B | 1267 |
| 10 | G02F | 2286 | 10 | C07C | 1201 | 10 | H04B | 1248 |
表16 2005年实用新型专利申请按IPC分类居前十位的小类
| 实用新型 | 小类号 | 数量 | 国内实用新型 | 小类号 | 数量 |
| 1 | B65D | 3265 | 1 | B65D | 3233 |
| 2 | H01R | 2324 | 2 | H01R | 2223 |
| 3 | A47G | 2081 | 3 | A47G | 2067 |
| 4 | G06F | 1975 | 4 | G06F | 1951 |
| 5 | F16K | 1953 | 5 | F16K | 1944 |
| 6 | A47J | 1945 | 6 | A47J | 1923 |
| 7 | A61B | 1750 | 7 | A61B | 1734 |
| 8 | A61M | 1694 | 8 | A61M | 1684 |
| 9 | E21B | 1470 | 9 | E21B | 1470 |
| 10 | E06B | 1386 | 10 | E06B | 1359 |
表17 2005年国内外三种专利职务、非职务申请批准状况
| 专利种类 | 合计 | 国内 | 国外 | ||||||||
| 合计 | 职务 | 非职务 | 小计 | 职务 | 非职务 | 小计 | 职务 | 非职务 | |||
| 总累计 | 授权量 | 1469502 | 680746 | 788756 | 1264887 | 485258 | 779629 | 204615 | 195488 | 9127 | |
| %(A/B) | 100.0% | 46.3% | 53.7% | 100.0% | 38.4% | 61.6% | 100.0% | 95.5% | 4.5% | ||
| 当年 | 合计 | 授权量 | 214003 | 112338 | 101665 | 171619 | 71518 | 100101 | 42384 | 40820 | 1564 |
| %(A/B) | 100.0% | 52.5% | 47.5% | 100.0% | 41.7% | 58.3% | 100.0% | 96.3% | 3.7% | ||
| 发明 | 授权量 | 53305 | 46316 | 6989 | 20705 | 14761 | 5944 | 32600 | 31555 | 1045 | |
| %(A/B) | 100.0% | 86.9% | 13.1% | 100.0% | 71.3% | 28.7% | 100.0% | 96.8% | 3.2% | ||
| 实用新型 | 授权量 | 79349 | 30202 | 49147 | 78137 | 29191 | 48946 | 1212 | 1011 | 201 | |
| %(A/B) | 100.0% | 38.1% | 61.9% | 100.0% | 37.4% | 62.6% | 100.0% | 83.4% | 16.6% | ||
| 外观设计 | 授权量 | 81349 | 35820 | 45529 | 72777 | 27566 | 45211 | 8572 | 8254 | 318 | |
| %(A/B) | 100.0% | 44.0% | 56.0% | 100.0% | 37.9% | 62.1% | 100.0% | 96.3% | 3.7% |
由于2005年实用新型专利98.7%是国内申请,因此有关国际专利分类的申请排名实际上反映了国内实用新型申请的状况。有关用于贮存或运输物质的容器或包装(B65D)的申请第十二次位居首位,有关电传导的连接(H01R)、有关家庭用具或餐桌用具(A47G)的申请分列第二、第三位。
4.专利申请的授权状况
截至2005年12月31日,国家知识产权局已累计授予专利权1,469,502件。2005年授予专利权214,003件,比上年增加23,765件,增长12.5%。
2005年,授予发明专利权53,305件,比上年增加3,945件,增长8.0%。
2005年,授予实用新型专利权79,349件,比上年增加8,726件,增长12.4%。
2005年,授予外观设计专利权81,349件,比上年增加11,094件,增长15.8%。
5.混合动力汽车专利申请情况分析与展望
混合动力汽车在2005年仍然是业界的热门话题之一。混合动力汽车兼顾了传统的内燃机汽车和纯电动汽车的特点,同时由于在燃料经济性等方面的优势倍受国内外各大汽车制造厂商、科研机构的关注。年报中已经连续两年对混合动力汽车在国内的专利申请情况进行了分析,今年继续对混合动力汽车在国内的专利申请情况进行跟踪分析。

图1示出了从2003年到2005年这三年中有关混合动力汽车专利申请量的变化趋势,由图1可见2005年的专利申请量与2003年和2004年相比有所下降。2003年,在国内公开的涉及混合动力汽车的专利申请量达到一百多件,其中涉及混合动力汽车传动装置及其结构布置等方面的"核心技术"内容的申请占当年该领域申请量的比重较大。2004年,在国内公开的涉及混合动力汽车的专利申请量约为96件,其中涉及混合动力汽车的控制方法的申请所占的比重较大。2005年,在国内公开的涉及混合动力汽车的专利申请量约为65件,在这些申请中,围绕混合动力汽车核心技术的专利申请量相对减少,许多申请涉及有关混合动力汽车的“外围技术”,如燃料电池混合动力系统的试验研究系统、混合动力汽车控制器标定方法等技术内容;但是涉及混合动力汽车的控制设备和控制方法的申请比重仍然较大。近三年来这方面申请量的逐步减少说明混合动力汽车技术日趋成熟,目前,已经进入以产业化和市场化为主的阶段。
就图2所示的申请人的国别分布情况来看,涉及混合动力汽车的专利申请的国家相对集中。近几年,日本和美国在我国的申请较多。特别是日本的丰田、本田和日产三家汽车公司申请量一直较高。但是2005年中国申请人的申请量所占比例明显增加,约占年度申请量的55%,包括清华大学、上海交通大学、第一汽车集团公司、上海汽车工业集团汽车工程研究院在内的二十多家企业和科研单位申请了相关专利。

由图3中所示的国内申请人分布情况可以看出,2005年,在国内的申请中职务发明所占比重约为75%,该比重较前两年大大增加,这也改变了过去个人申请较多,申请的技术水平相对较低的状况。
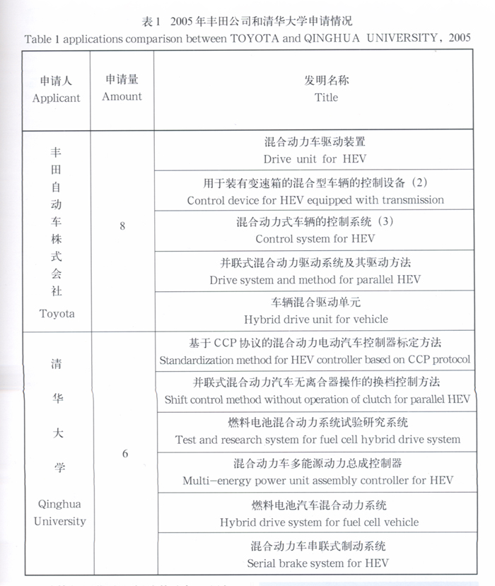
表1列出了日本丰田公司和中国清华大学在2005年申请的涉及混合动力汽车的专利申请量和主要专利内容。通过对比可以看出,丰田公司的申请主要涉及驱动装置及混合动力汽车控制系统等方面的技术,申请内容相对集中;而清华大学的申请所涉及的技术范围相对较广,既有核心的混合动力系统、动力总成控制器,又有外围的控制器标定方法和试验研究系统。在混合动力汽车技术领域,包括日本和美国在内的发达国家起步较早,它们掌握的核心技术相对较多。我国的混合动力汽车技术研发起步较晚,在核心技术研发方面优势较弱。我国在该领域的申请核心技术和外围技术并进,同时比较侧重相关的外围技术。

因此预计,在未来的几年内关于混合动力汽车核心技术的专利申请不会大幅度增加,而涉及混合动力汽车外围技术的专利申请将会保持上升的趋势。
6.计算机图像处理领域的分析及展望
计算机图像处理是指将图像信号转换成数字信号并利用计算机对其进行处理的过程,它通常也被称为数字图像处理,通常涉及光学、电子学、数学、计算机等技术。计算机图像处理的基本技术包括图像获取、图像的数字化、图像增强和复原、图像压缩与编码、图像的分割与表示、图像匹配与识别、三维物体的重建、图像的显示与硬拷贝、图像的实时处理与分析理解等。随着以计算机技术为核心的信息科学的发展,计算机图像处理被日益广泛地应用在各种领域,并发挥着越来越重要的作用。
目前在我国,计算机图像处理技术的专利申请主要涉及以下几个国际专利分类号: G06T(一般的图像数据的处理与产生)、G06K9(用于读取或识别印刷或手写的字符或图形的方法或设备)、G06K11(用于图表阅读的方法或装置),H03M(编码、译码或代码转换),现结合上述技术分类下的专利申请情况,对计算机图像处理领域的专利申请的发展态势进行分析。
近年来,涉及计算机图像处理的专利申请一直保持增长态势,截至2005年底,已公开的申请累计达7,485件,图1给出了该领域的专利申请量按申请人所属国家的分布情况,其中,中国的申请量为3,460件,占总量的46%,申请主要集中在力捷电脑股份有限公司(台湾)、虹光精密工业股份有限公司(台湾)、上海交通大学、清华大学、中国科学院自动化研究所和北京中星微电子有限公司等。该领域的国外申请共为4,385件,占总量的54%,其中日本的申请量为1,847件,占总量的25%,美国的申请量为903件,占总量的12%,韩国的申请量为378件,占总量的5%,荷兰的申请量为274件,占总量的3.7%。从申请的具体来源来看,该领域的国外申请相对集中在日本、美国、韩国和荷兰这几个国家的一些大公司,如索尼公司、三星电子株式会社、佳能株式会社、松下电器产业株式会社、菲利浦电子有限公司等。


图2给出了该领域的专利申请量按所属技术分类的分布情况,从图中可以看出,涉及计算机图像处理的专利申请相对集中在图像的读取与识别(占总量的50%)、通用图像数据处理(占总量的13%)、图像的编码压缩(占总量的8%)、图像分析(占总量的7%)这些技术领域。
根据进一步的统计,当前图像的读取与识别领域的申请主要集中在涉及光学字符识别技术、指纹或人脸的识别、条形码技术、数字水印技术等具体领域。
图像的编码压缩领域的申请量近几年增长较为迅速,从申请的技术分布情况来看,总体上,涉及信息量(有损或熵)压缩的申请远多于涉及冗余度(无损)压缩的申请;具体而言,涉及预测编码、运动估计的运动补偿编码、子带编码、滤波编码、统计分块编码等压缩种类的申请相对集中,并且有超过7%的申请涉及JPEG,MPEG技术标准,此外,近年来,涉及自适应网络编码和小波变换的图像压缩的申请量增长较快。
通用图像数据处理领域的申请主要涉及用于通用图像数据处理或产生的装置与方法;而图像分析领域的申请相对集中在图像立体信息的获取、纹理分析和运动分析。
在未来的发展中,计算机图像处理技术作为“信息高速公路”这一课题的重要内容,日益成为各国研究的热门领域,而且该技术的发展与当前乃至未来一些关键电子技术及电子产品密切相关。因此,可以肯定,为了使图像信息进一步走向实用化,各国将继续致力于研究能够实现高压缩比、快速压缩与解压缩、高质量的解压缩图像,并且算法简单、硬件实现容易的图像压缩编码技术,因此该具体领域的申请在未来的一段时间内都将是计算机图像处理领域的申请热点。另外,随着计算机图像处理技术的发展,利用人工智能、机器视觉和神经网络等理论来完善图像识别效果的方法,也将是未来研究和申请专利的焦点。
7. 信息记录领域专利申请展望
信息记录领域技术是近十年来随着DVD的出现而迅猛发展起来的。DVD是继七十年代的VTR(磁带录像机)、八十年代的CD之后的新一代图像和信息记录媒体。DVD播放机具有高清晰的画质和高保真的音质,是集合了激光技术、精密机电控制技术、数码压缩技术为一体的高科技产品。近年来,数据存储技术的发展方向是更高的存储密度、更快的存取速度及更优良的重现品质,因此,有关DVD领域的专利申请日益增多。
据不完全统计,从2005年1月1日至2005年12月20日,属于国际专利分类号G11B(基于记录载体和换能器之间的相对运动而实现信息存储的技术领域)发明专利在中国的申请量为448件。其中国外申请为402件,占总量的89.7%,主要集中在日本、韩国、美国、法国(按申请量排序)等国家,而日本在中国的申请量为278件,占总量的62.5%,说明日本在G11B领域还是保持着其一贯的明显的优势地位。另外,国内申请为46件,占总量的10.3%,主要集中在台湾的威盛公司、清华大学、上海交通大学、中国科学院上海光学精密机械研究所等高等院校及研究机构。
上述专利申请在各个技术领域的分布主要体现在:第一,有关用光学方法,例如用光辐射的热射束记录用低功率光束重现的方法,为此所用的记录载体及换能头(G11B7/00、G11B7/24、G11B7/12)的申请187件;第二,有关磁记录以及重现方面(G11B5/60、G11B5/66)的申请80件,包括由多层材料组成的记录载体以及制造记录载体的方法或设备;第三,有关记录或重现方法的信号处理(G11B20/10、G11B20/12、G11B20/18)的申请136件,包括数字记录或重现、格式安排以及错误的检测或校正;第四,有关结构部件(G11B33/00)的申请19件。
光学数字存储技术的发展,一方面是在传统DVD技术基础上进行改进,另一方面是利用不同的光学原理进行数据的存储。主要手段是通过采用更短波长的激光和更大数值孔径的光学头,记录盘片的结构与材料、光学系统、机电控制等方面的进一步改善与提高,以及信号的调制解调、数据的编解码、集成电路及光盘生产等应用技术的进一步发展。今后,有关光学方面以及数字信号的编解码方面的专利申请将会非常活跃。
8. 抗禽流感医药领域专利申请情况的分析和展望
刚刚走过的2005年,禽流感阴霾笼罩全球。在引发新一轮对全球人类大流感的担心和恐慌的同时,禽流感危机同时也推进了全球科技合作。
流行性感冒(简称流感)是由流感病毒引起的呼吸道传染病,其最显著的生物学特征表现为抗原变异。流感病毒可分为A、B、C (即甲、乙、丙)三型,A型病毒按血凝素和神经氨酸酶的抗原性差异分为若干亚型(HxNy)。这次来势凶猛的禽流感就是由A型病毒中的H5N1亚型毒株引起的人禽间传染性流感。
总体而言,全球目前已公开的防治禽流感的专利文献已达数百篇。面对禽流感肆虐,我国科研人员在该领域的科研攻关过程中也取得了有目共睹的成就,为有效防控禽流感作出了重要贡献。近年来,向我国提交的涉及禽流感的相关专利申请数量呈现快速增长趋势。图1-2中分别统计了以年度计抗禽流感医药领域专利申请数量及公开数量,从中可见对该领域关注度的迅速飙升。

从申请来源来看,国内、国外均有申请(见图3),虽然国内申请的比例高达73%,但其中原创性程度较高的化合物基础专利的申请人大都为包括原研发公司在内的国外大学和科研机构等。通过PCT途径的国际申请也普遍指向或进入了中国,由此可见对我国医药市场的重视。国内申请相对集中在科研机构、制药企业,其中科研院所提交的专利涉及了治疗、疫苗、检测、预防等多个领域,制药企业主要涉及治疗、疫苗等领域。而个人申请中,技术完善有授权前景的数量较少,且多为中药在疾病预防方面的应用。

我国公开的禽流感相关专利申请主要分布于如下几个应用领域:治疗领域、疫苗领域、检测领域、预防领域(见图4)。这些申请主要集中于医药配置品(A61K)、微生物及相关检测(C12N、C12Q、G01N)、化合物及组合物(C07D、C07H、C07K、C08B)和生产生活(A01K、A01N、A23K、A23L、A36K、A47C、A61J、A61N)等方面的应用(见图5)。就上述专利的具体内容而言,我国国内申请专利的有效禽流感抗病毒药品品种少、抗病毒能力存在风险、生产能力有限,专门针对人的禽流感疫苗研究薄弱,由于禽流感病毒容易变异并产生抗药性,新型疫苗的技术也并不完善。

具体对于流感的预防和控制而言,尽管疫苗接种是最好的方法,但是由于流感病毒易于变异,且目前还缺乏可靠的方法对流感发生与流行的周期性进行有效预测,因此抗流感病毒药物的研究普遍受到重视。我国卫生部在禽流感药品储备方案中提到的有三种:金刚烷胺、金刚乙胺和磷酸奥司他韦。
作为传统的抗病毒药物,金刚烷胺和金刚乙胺及其相关盐在临床中迄今至少已使用了30余年,其相关专利文献量较大,主要涉及对制备工艺的改进、开发新的治疗用途等。从申请来源来看,国内、国外均有申请,国内申请相对集中在制药企业、研究机构等。
奥司他韦是目前国际上公认的抗禽流感特效药之一,其因专利独占和生产供应的矛盾问题而倍受各方面的关注。涉及奥司他韦的磷酸盐、柠檬酸盐、盐酸盐等衍生物的18件专利申请已经在中国公开(含授权)。这些申请的申请人主要集中在原研发单位和相关的权益受让公司,且多数涉及奥司他韦的制备工艺改进和中间体。
因此,对于我国未来抗禽流感医药领域研究而言,更应以禽流感病毒研究为基础,努力拓宽研究领域,加强高致病性禽流感及低致病性禽流感的药物、疫苗研究,加强中医药抗禽流感的系统研究,有效提高检测手段并及时进行临床试验,有效地进行科研机构和企业间的合作,积极融入国际科技合作,同时保护自身的研究信息,通过合作与共享形成具有自主知识产权的科研成果,从而有效应对禽流感对我国乃至全世界带来的威胁。
9.以保护音频、视频作品有关客体的专利技术发展趋势
随着科技进步和网络技术的发展,对音频、视频作品进行复制、编辑、记录、传播等等的操作越来越方便、快捷。也正是因为这个原因,导致影视、音乐等作品的版权越来越难以得到很好的保护。而由于版权拥有者的作品都是记载在一定的媒体上或者通过一定的方式传输,因此如何通过技术的方式来保护他们的作品,便成为版权拥有者非常关心和重视的问题。可以用于对音频、视频作品的技术是随着音频、视频作品传输的模拟、数字格式的转变、存储载体的变化以及网络的发展而发展变化的。
这些技术形式主要包括:加密技术、数字水印技术、数字指纹技术、DRM技术等等。加密技术开始为直接在音频、视频信号中加入防止复制信息等等来实现对作品的保护,然而这种方式的缺点在于可能会影响到音频、视频信号的质量。因此后来就将一些复制保护信息加入到一些辅助信号中,而不会影响到音频、视频作品的听觉或者观看的效果。由于加密技术的局限,那么一旦有人通过一定的技术手段破解了密码,就可能会造成音频、视频作品版权拥有者的经济损失。数字水印技术和数字指纹技术则可以弥补密码技术在这方面的不足,其所具有的隐蔽性、安全性、鲁棒性可以保证音频、视频作品的版权信息不会在经历很多处理之后被消灭,并且可以达到一种对盗版者的跟踪,成为对所使用的音频、视频作品是否合法进行核查时的一种依据。在后来的数字水印技术中利用了以前的密码技术,通过利用将密码技术和水印技术的结合,能够很好的解决音频、视频作品的保护问题。
据不完全统计,截至到2005年6月,有关对音频、视频作品的专利技术的申请呈现出逐年递增的趋势(由于2004年的文献并没有全部公开,因此导致2004年的申请量比前一年有所下降)。从图1中可以明显看出,关于音频、视频版权保护的技术从上世纪七十年代就开始萌芽、到了八十年代末期和九十年代就开始呈现出快速增长的势头,到了二十一世纪,随着电子技术、互联网络技术的飞速发展,对于版权保护的需求在日益增加,同时相关专利申请量也逐年猛增。


从图2中可以明显看出,在各个国家的相关申请中,音频、视频作品的相关技术主要掌握在日本、美国、欧洲、韩国的手中。在该技术领域中,中国申请人在音频、视频作品的相关技术中所占份额很少。
由于音频、视频作品的相关技术并非起源于中国,并且中国对于这项技术应用和发展的比较晚,因此中国在这方面的技术掌握还比较弱。随着科技的发展,很多国家在该领域已经确定了各种各样的专利技术作为行业标准,因此为了不受制于人,中国相关主管部门和相关企业应当重视有关音频、视频作品的相关技术的研发及其专利保护。
10.水泥领域专利申请情况分析和展望
水泥是建筑工业三大基本材料之一,使用广,用量大,素有“建筑工业的粮食”之称,在民用、军用、水利等关系国计民生的各个领域起着十分重要的作用。但是水泥向来又是能源和资源消耗、污染环境的大户,因此,水泥工业的节能和工业废弃物利用成为最前沿和最重要的课题。
据不完全统计,截至2005年11月30日,属于国际专利分类号C04B7(水硬性水泥)、C04B9(镁质水泥或类似的水泥)、C04B11(硫酸钙水泥)和C04B12(其它水泥)的申请量为1,099件,其中2000年至2005年国内申请量分别是40、22、39、56、58和76件。我国水泥实物产量已经连续20年位居世界第一,目前年产量已经达8亿多吨。虽然从水泥领域的申请量来看这几年呈上升趋势,但从水泥产量排名来看,前5名的企业是:海螺集团、华新水泥股份有限公司、山水水泥技术开发公司、唐山冀东水泥股份有限公司、三狮集团,其专利申请量分别是0、14、1、4和0件,技术创新在水泥工业的龙头企业中还没有形成主流。
从专利申请来看,水泥领域当前比较活跃的方面仍然是原、燃料方面。原、燃料方面的申请主要集中在以下几个方面:(1)寻找水泥原料石灰石、粘土和铁矿石的替代物料以减少资源消耗问题,例如使用低品位石灰石代替高品位石灰石,采用砂页岩、煤矸石、各种金属矿尾矿代替粘土以保护农田,使用工业废渣(例如矿渣、粉煤灰、铝厂赤泥、电石渣、磷石膏、油田含油钙质污泥等)、城市垃圾或建筑垃圾(例如废砖、废陶瓷、废混凝土等)作为水泥原料和混合材,利用可燃工业废弃物作为水泥生产的二次燃料等。(2)进一步提高这些替代物料的活性或对其改性,例如用可溶性碳酸盐、硫酸盐或磷酸盐处理粉煤灰以促进粉煤灰颗粒表面结构的硅氧键、铝氧键断裂;对深度脱碱的赤泥加水使储存温度降低至5至55度并添加磺化腐植酸钠或甲基萘磺酸-甲醛缩聚物,从而解决赤泥结硬的问题,使赤泥的使用量从15%提高到50%以上。(3)通过调整原料配比来调整水泥熟料中的矿物组成以满足工程需要,例如在生料中加入含磷化合物或含磷化合物和含氟化合物以使水泥中的硅酸三钙含量达66%至76%,且硅酸三钙为三方晶格或三方晶格和单斜晶格的混合物。(4)无机盐和水泥联产,利用无机盐生产过程中排除的炉渣来生产水泥熟料,例如黄磷、氧化铝或磷酸等与水泥联产。(5)新型水泥,例如有别于以“两磨一烧”为基本原理的硅钙体系水泥的只需单纯粉磨的硅铝体系水泥。
目前,全国有数十亿吨的固体废弃物,仅煤矸石一种就高达34亿吨。这些固体排放物还以每年10亿吨的速度增加,造成巨大的环境压力。仅粉煤灰一项,全国每年的处理费用就达60亿元,所以就水泥原、燃料方面来说,今后的研发方向仍然是如何激发各种废弃物的潜在活性,从而研制出大掺量废弃物的复合水泥。